最新资讯
车主都在看
- •交通事故报警电话是多少?112还是110 07-13
- •2020年实习期上高速怎么处罚 07-11
- •科目二侧方位停车30cm技巧图解 07-10
- •abs灯亮了是什么塬因?怎样排除 07-10
- •12123交管考试预约流程图解 07-10
- •曲线行驶怎么看点和线?曲线行驶技巧图解 07-09
- •点火线圈价格多少钱?点火线圈坏了是什么症状 07-09
- •直角转弯技巧看点位置,直角转弯最简单的方法 07-09
全国[切换]
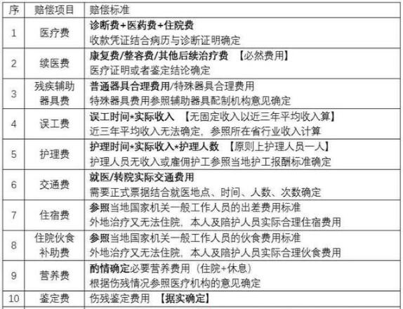
车撞车都是小事情,车撞人就麻烦了,交通事故撞到人,人伤的赔偿项目就很多了,我随便说几个,医疗费、误工费、护理费、交通费、住宿费、住院期间伙食补助费。营养费、鉴定费、残疾赔偿金、残疾辅助器具费、丧葬费、被抚养人生活费、死亡补偿金、精神损害金等等这么一系列。
2020交通事故赔偿项目表:



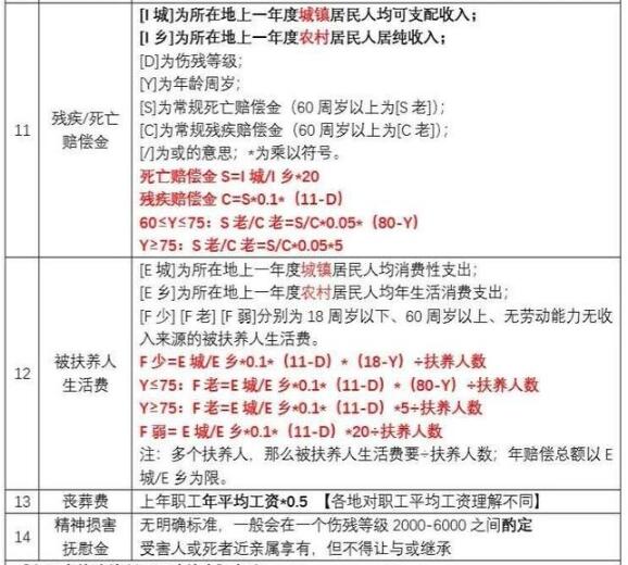
再来看看交通事故赔偿标准,不同城市、不同年龄,不同职业,不同居民赔偿标准都是不一样的。
2020交通事故赔偿标准一览表



最后提示:在发生重大交通事故后,为了能够及时的获得相应的赔偿,应及时做交通事故伤残鉴定。公安机关接到伤残鉴定申请书后三十日内鉴定出伤残等级。当事人对伤残鉴定不服的,可在接到鉴定书后十五日内,向上一级伤残鉴定委员会申请重新鉴定。